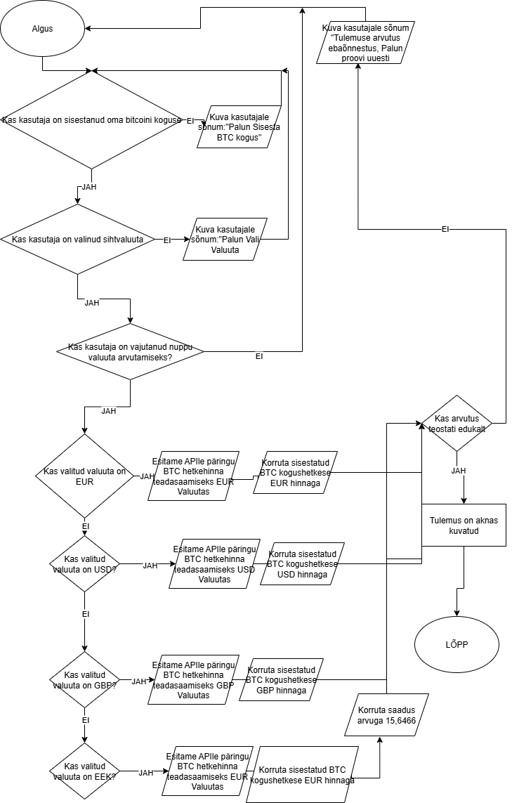
Bitcoini kalkulaator

Bitcoini kalkulaator on programm mis teisendab bitcoini summa valitud valuutaks


Kalkulaator